by Felipe Hidalgo, Diego Aranda, Jimena Pascual (Pontificia Universidad Católica de Valparaíso), Alice E. Smith (Auburn University), and Rosa G. González-Ramirez (Universidad de Los Andes Chile)
As presented at the 2017 Winter Simulation Conference
This paper describes a detailed stochastic simulation model integrated with a transactional database to model operations in an empty container depot. Empty container depots are found ubiquitously in supply chains around the world but there has been virtually no quantitative research done to assess operational policies nor layout designs. In this work we determine the performance of operational policies related to the stacking and retrieval of empty containers to derive recommendations for policy improvements and, in future work, the yard layout design. A simulation model was chosen as the proper tool to address these aims because of the uncertain nature and complex handling actions of an empty container depot. Results thus far show that policies concerning remarshalling and retrieval strongly influence the efficiency of the depot operations in terms of the truck turnaround times, as well as the utilization of the resources which include yard cranes and personnel.
Introduction
International trade has been a key factor in the development of world economies, increasing the need for efficient supply chains to distribute products and services in global markets (Rodrigue and Notteboom 2009). “Although the responsiveness of trade to the Gross Domestic Product (GDP) growth has been moderate over the recent years, demand for maritime transport services and seaborne trade volumes continue to be shaped by global economic growth and the need to carry merchandise trade” (UNCTAD 2015). In this regard, inland transport of cargo and empty containers plays a key role in the efficiency of global supply chains, particularly at strategic facilities such as port terminals, intermodal rail stations, warehouses or custom storage areas.
In this work, we present an analysis of the current handling operations at an empty container depot (ECD) that provides services for different shipping lines that operate with the port of Valparaíso. The depot is located in the inter-port area of Placilla (in the Valparaíso suburbs), where several depots and custom storage areas are located to provide cargo handling and other related services. The port of Valparaiso is the second largest port in Chile in terms of containerized cargo per year (measured in Twenty feet Equivalent Units, TEUs), and is ranked 18th in the Latin America and Caribbean region, according to the TEU turnover regional ranking published by the Economic Commission of Latin American and the Caribbean, United Nations (ECLAC-UN 2017).
The aim of the analysis presented in this paper is to determine the current performance of operational policies related to the stacking of empty containers at the yard and to derive recommendations for improved stacking policies. In later work, this information will be used to consider the issue of yard layout re-design. It is important to mention that stacking operations at this empty container depot are strongly influenced by the marketing strategy of the depot and the contracts in place with shipping lines. These contracts include a non-fee storage period, which motivates using a FIFO (First In, First Out) policy for the dispatching of empty containers. If an empty container overstays the non-fee storage period, another cost is incurred by the shipping company. This characteristic differs with respect to the operations at yards of a Port Container Terminal. For this reason, our work presents a novel contribution to the literature of container handling studies by analyzing a different application of stacking policies than those found in a port container terminal. Common practices with port container terminals are to the similarity of the handling equipment and the fact that containers are stacked at the ground. The retrieval policies are the ones that differ, and this is considered in the design of the simulation model and the computational experiments. The actual technical simulation approach is quite similar to others in the literature.
Literature Review
Several authors have studied logistics problems related to handling operations at multimodal container terminals, mainly focusing at seaport operations (Steenken et al. 2004; Stahlbock and Voβ 2008; Bierwirth and Meisel 2010; Bierwirth and Meisel 2015). Notably, Carlo et al. (2014) provide an overview and research directions for port storage yard operations. They distinguish between the following main decision problems that arise in the storage yard operations: (1) yard design, (2) storage space assignment for containers, (3) dispatching and routing of material handling equipment to serve container storage and retrieval processes, and (4) optimizing the remarshalling of containers. Of the nine research avenues identified by Carlo et al. (2014), our work contributes to RA3 in which the authors point out the integration of inland ports as extended storage yards in container terminals. This is related because we are considering a facility typically located in the port drayage (local transport) zone, or perhaps in the hinterland. And, these empty container depots serve as a node of the port supply chain.
At the tactical and operational levels, container stacking policies and the storage space allocation problem (including the pre-marshalling problem and the blocks-relocation problem) have been extensively addressed in the literature (Kim and Kim 1999; Kang et al. 2006; Lee and Hsu 2007; Park et al. 2011; Chen and Lu 2012). At the strategic level, yard design problems have been also addressed in the literature but not as extensively as container stacking strategies and policies. Yard design is an influential factor in the productivity of container handling operations (Kim et al. 2008), thus requiring strategic decisions in yard layout and in the number and placement of aisles (surrounding the container blocks). Several authors have focused on the analysis of layout design and strategic decisions related to equipment acquisition at port terminals (Wiese et al. 2011; Lee and Kim 2013; Kemme 2012; Taner et al. 2014).
Empty Containers Handling Operations: Analysis of Current Situation
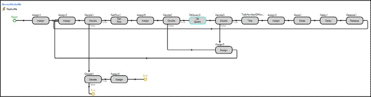
The Placilla depot was chosen because it is typical of such depots and they provided full information access. The depot is divided into two main areas: reefer and dry containers. In this paper, we will consider only the operations of the dry-container area. However, our approach and much of our analysis, is applicable to reefer-container operations as well. Figure 1 presents a schematic of the dry container area of the ECD, as well as the gate access where external trucks enter and exit the ECD for container pick-ups (gate-out processes) or delivery (gate-in process). This facility stores roughly 2,000 containers at any given time.
As indicated in Figure 1, there is an inspection zone located at the main street where all arriving containers are inspected. For the inspection process, containers are segregated by size (40’ or 20’) and classified into operational or damaged. Operational is further classified into three different conditions ranging from near perfect to acceptable to marginally usable. There is a maintenance area where containers are repaired and where containers are cleaned. The wide streets allow for reachstacker cranes (or toplifter cranes) to operate and handle either type of container (20´or 40´), except for Street 1 . Street 1 is one way and used by the gate-in trucks to access the dry container inspection zone. The back street is used as the access lane for gate-out trucks retrieving a container from a particular block and as an exit lane for all trucks. Different sections are organized into container blocks, each assigned to a particular customer according to size and class, however often two classes of container are stored in the same block (blocks are split in half and containers of the two different classes are accessed from opposite extremes of the block). Each block has a capacity of eight containers deep (row) and up to seven containers high (tier). There is a total of 74 blocks of which 38 are 40 feet long and 36 are 20 feet long. A BAROTI notation gives the bay, row and tier specification for each container so that it may be located.

Contractual arrangements of the empty container depot establish that containers are retrieved in a FIFO sequence. This is imposed as the depot offers a free storage time for the empty containers, so the shipping line demands that containers that arrive first be dispatched first to avoid any storage fee that may incur if containers exceed the free storage time.






